Loading…
Loading…
If your child is frustrated, behind, or "just not a math kid," you don't need more worksheets. You need a plan you can trust, built from real data, updated continuously, and supported by a dedicated coach.
Plus, get a comprehensive, detailed report (strengths, gaps, and next steps).
At its core, Thinkster’s AI performs three crucial jobs that revolutionize the learning experience for your child.

We begin with an initial diagnostic that estimates:

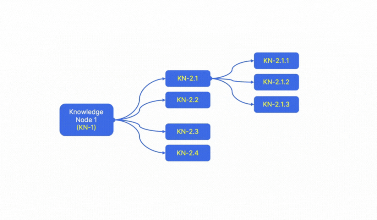
Math is a connected web of prerequisites. Thinkster uses a curriculum graph / coherence map so your child learns skills in the right order—and doesn't "break" later when a missing foundation shows up.

As your child practices, Thinkster updates a Knowledge Progression / Proficiency Matrix so you can see what's mastered, what's in progress, and what's next.
The Thinkster AI diagnostic provides a nuanced evaluation of overall ability and concept-level confidence across all learning domains. It doesn't just tell you a score, it shows you the 'why' behind it, allowing for targeted intervention and a truly personalized learning journey.


AI is amazing at tracking patterns and choosing the next best step.
A great coach is amazing at motivation, confidence, and explaining the "why."
Thinkster combines both: an AI-driven learning platform plus a human coaching layer that helps students stay consistent and parents stay informed.
A lot of companies say "AI-powered." Thinkster's personalization is protected by two broad AI patents.
In parent language, here's what that means:
It can estimate projected confidence on new items, compare that to actual results, and use that to determine a student's learning state—then adjust difficulty accordingly.

Thinkster uses a modern approach to learning that's more like a GPS than a worksheet pack!
Thinkster is built to be transparent, auditable, and explainable—not a black box. That’s why we generate clear narratives and reports for parents, students, and coaches—so you can understand what the system is recommending and why.

Sample diagnostic report view
Here are the most common questions parents ask about Thinkster.